Management Summary
DIMO contacted Sayfer to perform a security audit on their smart contracts.
This report documents the research carried out by Sayfer targeting the selected resources defined under the research scope. Particularly, this report displays the security posture review for DIMO smart contracts.
Over the research period of 40 research hours, we discovered 3 vulnerabilities in the contract and some gas optimizations. One of them is marked as critical, because deploying the contract as-is may result in an unusable contract.
Vulnerabilities by Risk
Critical – Immediate or ongoing part of the business being exploited with direct key business losses.
High – Direct threat to key business processes.
Medium – Indirect threat to key business processes or partial threat to business processes.
Low – No direct threat exists. The vulnerability may be exploited using other vulnerabilities.
Informational – This finding does not indicate vulnerability, but states a comment that notifies about design flaws and improper implementation that might cause a problem in the long run.
Approach
Protocol Overview
Protocol Introduction
DIMO is a web3 IoT company that allows users and developers to tap into the rich stream of data generated by modern vehicles. Its solution is a user-owned ecosystem that allows drivers to reap economic benefits from their data and make possible applications like parametric insurance, peer-to-peer car sharing and vehicle marketplaces. The decentralized platform also gives developers the peace of mind, knowing their access to the data is not subject to the whims of a centralized gatekeeper. This solution is built on Polygon.
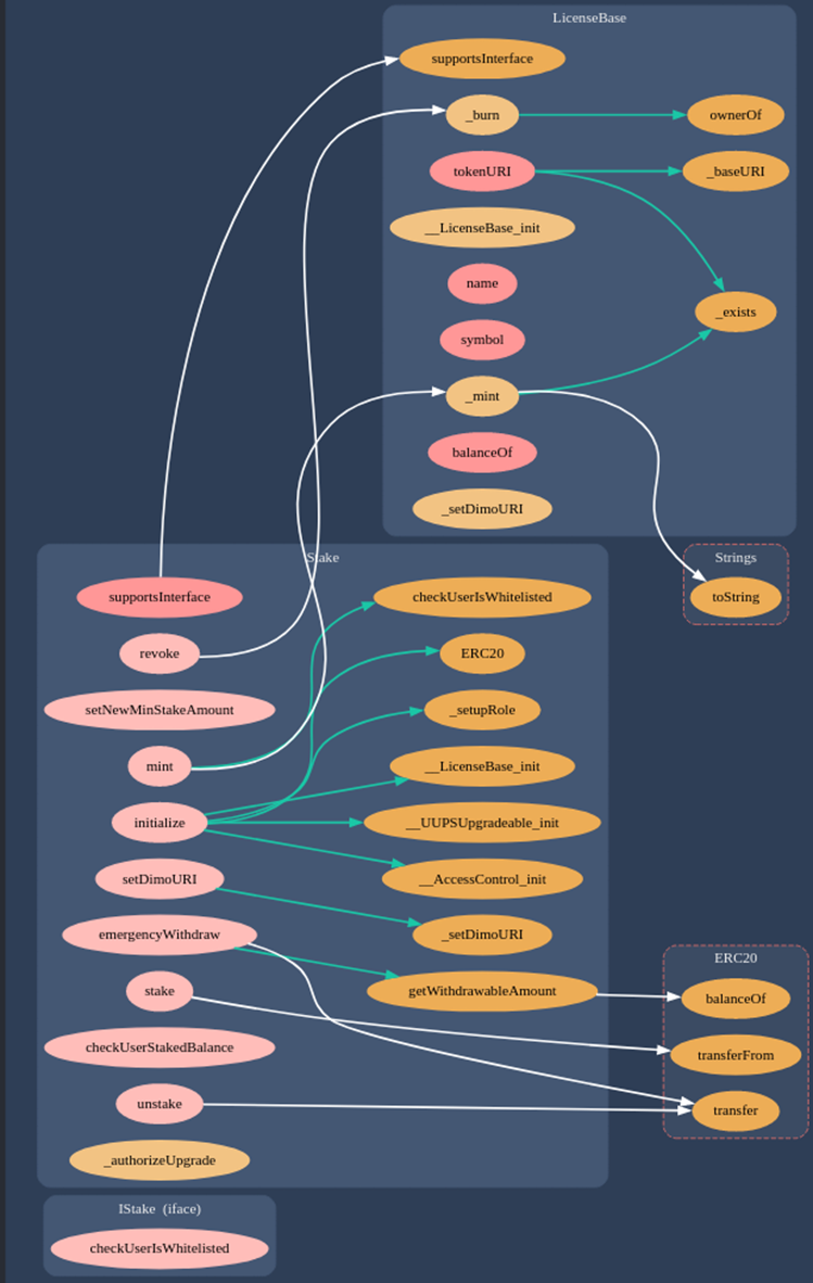
Protocol Graph



Security Evaluation
The following test cases were the guideline while auditing the system. This checklist is a modified version of the SCSVS v1.2, with improved grammar, clarity, conciseness, and additional criteria. Where there is a gap in the numbering, an original criterion was removed. Criteria that are marked with an asterisk were added by us.
Architecture, Design and Threat Modeling
| Architecture, Design and Threat Modeling | Test Name |
| G1.2 | Every introduced design change is preceded by threat modeling. |
| G1.3 | The documentation clearly and precisely defines all trust boundaries in the contract (trusted relations with other contracts and significant data flows). |
| G1.4 | The SCSVS, security requirements or policy is available to all developers and testers. |
| G1.5 | The events for the (state changing/crucial for business) operations are defined. |
| G1.6 | The project includes a mechanism that can temporarily stop sensitive functionalities in case of an attack. This mechanism should not block users’ access to their assets (e.g. tokens). |
| G1.7 | The amount of unused cryptocurrencies kept on the contract is controlled and at the minimum acceptable level so as not to become a potential target of an attack. |
| G1.8 | If the fallback function can be called by anyone, it is included in the threat model. |
| G1.9 | Business logic is consistent. Important changes in the logic should be applied in all contracts. |
| G1.10 | Automatic code analysis tools are employed to detect vulnerabilities. |
| G1.11 | The latest major release of Solidity is used. |
| G1.12 | When using an external implementation of a contract, the most recent version is used. |
| G1.13 | When functions are overridden to extend functionality, the super keyword is used to maintain previous functionality. |
| G1.14 | The order of inheritance is carefully specified. |
| G1.15 | There is a component that monitors contract activity using events. |
| G1.16 | The threat model includes whale transactions. |
| G1.17 | The leakage of one private key does not compromise the security of the entire project. |
Policies and Procedures
| Policies and Procedures | Test Name |
| G2.2 | The system’s security is under constant monitoring (e.g. the expected level of funds). |
| G2.3 | There is a policy to track new security vulnerabilities and to update libraries to the latest secure version. |
| G2.4 | The security department can be publicly contacted and that the procedure for handling reported bugs (e.g., thorough bug bounty) is well-defined. |
| G2.5 | The process of adding new components to the system is well defined. |
| G2.6 | The process of major system changes involves threat modeling by an external company. |
| G2.7 | The process of adding and updating components to the system includes a security audit by an external company. |
| G2.8 | In the event of a hack, there’s a clear and well known mitigation procedure in place. |
| G2.9 | The procedure in the event of a hack clearly defines which persons are to execute the required actions. |
| G2.10 | The procedure includes alarming other projects about the hack through trusted channels. |
| G2.11 | A private key leak mitigation procedure is defined. |
Upgradability
| Upgradability | Test Name |
| G3.2 | Before upgrading, an emulation is made in a fork of the main network and everything works as expected on the local copy. |
| G3.3 | The upgrade process is executed by a multisig contract where more than one person must approve the operation. |
| G3.4 | Timelocks are used for important operations so that the users have time to observe upcoming changes (please note that removing potential vulnerabilities in this case may be more difficult). |
| G3.5 | initialize() can only be called once. |
| G3.6 | initialize() can only be called by an authorized role through appropriate modifiers (e.g. initializer, onlyOwner). |
| G3.7 | The update process is done in a single transaction so that no one can front-run it. |
| G3.8 | Upgradeable contracts have reserved gap on slots to prevent overwriting. |
| G3.9 | The number of reserved (as a gap) slots has been reduced appropriately if new variables have been added. |
| G3.10 | There are no changes in the order in which the contract state variables are declared, nor their types. |
| G3.11 | New values returned by the functions are the same as in previous versions of the contract (e.g. owner(), balanceOf(address)). |
| G3.12 | The implementation is initialized. |
| G3.13 | The implementation can’t be destroyed. |
Business Logic
| Business Logic | Test Name |
| G4.2 | The contract logic and protocol parameters implementation corresponds to the documentation. |
| G4.3 | The business logic proceeds in a sequential step order and it is not possible to skip steps or to do it in a different order than designed. |
| G4.4 | The contract has correctly enforced business limits. |
| G4.5 | The business logic does not rely on the values retrieved from untrusted contracts (especially when there are multiple calls to the same contract in a single flow). |
| G4.6 | The business logic does not rely on the contract’s balance (e.g., balance == 0). |
| G4.7 | Sensitive operations do not depend on block data (e.g., block hash, timestamp). |
| G4.8 | The contract uses mechanisms that mitigate transaction-ordering (front-running) attacks (e.g. pre-commit schemes). |
| G4.9 | The contract does not send funds automatically, but lets users withdraw funds in separate transactions instead. |
Access Control
| Access Control | Test Name |
| G5.2 | The principle of the least privilege is upheld. Other contracts should only be able to access functions and data for which they possess specific authorization. |
| G5.3 | New contracts with access to the audited contract adhere to the principle of minimum rights by default. Contracts should have a minimal or no permissions until access to the new features is explicitly granted. |
| G5.4 | The creator of the contract complies with the principle of the least privilege and their rights strictly follow those outlined in the documentation. |
| G5.5 | The contract enforces the access control rules specified in a trusted contract, especially if the dApp client-side access control is present and could be bypassed. |
| G5.6 | Calls to external contracts are only allowed if necessary. |
| G5.7 | Modifier code is clear and simple. The logic should not contain external calls to untrusted contracts. |
| G5.8 | All user and data attributes used by access controls are kept in trusted contracts and cannot be manipulated by other contracts unless specifically authorized. |
| G5.9 | The access controls fail securely, including when a revert occurs. |
| G5.10 | If the input (function parameters) is validated, the positive validation approach (whitelisting) is used where possible. |
Communication
| Communication | Test Name |
| G6.2 | Libraries that are not part of the application (but the smart contract relies on to operate) are identified. |
| G6.3 | Delegate call is not used with untrusted contracts. |
| G6.4 | Third party contracts do not shadow special functions (e.g. revert). |
| G6.5 | The contract does not check whether the address is a contract using extcodesize opcode. |
| G6.6 | Re-entrancy attacks are mitigated by blocking recursive calls from other contracts and following the Check-Effects-Interactions pattern. Do not use the send function unless it is a must. |
| G6.7 | The result of low-level function calls (e.g. send, delegatecall, call) from other contracts is checked. |
| G6.8 | Contract relies on the data provided by the right sender and does not rely on tx.origin value. |
Arithmetic
| Arithmetic | Test Name |
| G7.2 | The values and math operations are resistant to integer overflows. Use SafeMath library for arithmetic operations before solidity 0.8.*. |
| G7.3 | The unchecked code snippets from Solidity ≥ 0.8.* do not introduce integer under/overflows. |
| G7.4 | Extreme values (e.g. maximum and minimum values of the variable type) are considered and do not change the logic flow of the contract |
| G7.5 | Non-strict inequality is used for balance equality. |
| G7.6 | Correct orders of magnitude are used in the calculations. |
| G7.7 | In calculations, multiplication is performed before division for accuracy. |
| G7.8 | The contract does not assume fixed-point precision and uses a multiplier or store both the numerator and denominator. |
Denial of Service
| Denial of Service | Test Name |
| G8.2 | The contract does not iterate over unbound loops. |
| G8.3 | Self-destruct functionality is used only if necessary. If it is included in the contract, it should be clearly described in the documentation. |
| G8.4 | The business logic isn’t blocked if an actor (e.g. contract, account, oracle) is absent. |
| G8.5 | The business logic does not disincentivize users to use contracts (e.g. the cost of transaction is higher than the profit). |
| G8.6 | Expressions of functions assert or require have a passing variant. |
| G8.7 | If the fallback function is not callable by anyone, it is not blocking contract functionalities. |
| G8.8 | There are no costly operations in a loop. |
| G8.9 | There are no calls to untrusted contracts in a loop. |
| G8.10 | If there is a possibility of suspending the operation of the contract, it is also possible to resume it. |
| G8.11 | If whitelists and blacklists are used, they do not interfere with normal operation of the system. |
| G8.12 | There is no DoS caused by overflows and underflows. |
Blockchain Data
| Blockchain Data | Test Name |
| G9.2 | Any saved data in contracts is not considered secure or private (even private variables). |
| G9.3 | No confidential data is stored in the blockchain (passwords, personal data, token etc.). |
| G9.4 | Contracts do not use string literals as keys for mappings. Global constants are used instead to prevent Homoglyph attack. |
| G9.5 | Contract does not trivially generate pseudorandom numbers based on the information from blockchain (e.g. seeding with the block number). |
Gas Usage and Limitations
| Gas Usage and Limitations | Test Name |
| G10.1 | Gas usage is anticipated, defined and has clear limitations that cannot be exceeded. Both code structure and malicious input should not cause gas exhaustion. |
| G10.2 | Function execution and functionality does not depend on hard-coded gas fees (they are bound to vary). |
Clarity and Readability
| Clarity and Readability | Test Name |
| G11.2 | The logic is clear and modularized in multiple simple contracts and functions. |
| G11.3 | Each contract has a short 1-2 sentence comment that explains its purpose and functionality. |
| G11.4 | Off-the-shelf implementations are used, this is made clear in comment. If these implementations have been modified, the modifications are noted throughout the contract. |
| G11.5 | The inheritance order is taken into account in contracts that use multiple inheritance and shadow functions. |
| G11.6 | Where possible, contracts use existing tested code (e.g. token contracts or mechanisms like ownable) instead of implementing their own. |
| G11.7 | Consistent naming patterns are followed throughout the project. |
| G11.8 | Variables have distinctive names. |
| G11.9 | All storage variables are initialized. |
| G11.10 | Functions with specified return type return a value of that type. |
| G11.11 | All functions and variables are used. |
| G11.12 | require is used instead of revert in if statements. |
| G11.13 | The assert function is used to test for internal errors and the require function is used to ensure a valid condition in input from users and external contracts. |
| G11.14 | Assembly code is only used if necessary. |
Test Coverage
| Test Coverage | Test Name |
| G12.2 | Abuse narratives detailed in the threat model are covered by unit tests |
| G12.3 | Sensitive functions in verified contracts are covered with tests in the development phase. |
| G12.4 | Implementation of verified contracts has been checked for security vulnerabilities using both static and dynamic analysis. |
| G12.5 | Contract specification has been formally verified |
| G12.6 | The specification and results of the formal verification is included in the documentation. |
Decentralized Finance
| Decentralized Finance | Test Name |
| G13.1 | The lender’s contract does not assume its balance (used to confirm loan repayment) to be changed only with its own functions. |
| G13.2 | Functions that change lenders’ balance and/or lend cryptocurrency are non-re-entrant if the smart contract allows to borrow the main platform’s cryptocurrency (e.g. Ethereum). It blocks the attacks that update the borrower’s balance during the flash loan execution. |
| G13.3 | Flash loan functions can only call predefined functions on the receiving contract. If it is possible, define a trusted subset of contracts to be called. Usually, the sending (borrowing) contract is the one to be called back. |
| G13.4 | If it includes potentially dangerous operations (e.g. sending back more ETH/tokens than borrowed), the receiver’s function that handles borrowed ETH or tokens can be called only by the pool and within a process initiated by the receiving contract’s owner or another trusted source (e.g. multisig). |
| G13.5 | Calculations of liquidity pool share are performed with the highest possible precision (e.g. if the contribution is calculated for ETH it should be done with 18 digit precision – for Wei, not Ether). The dividend must be multiplied by the 10 to the power of the number of decimal digits (e.g. dividend * 10^18 / divisor). |
| G13.6 | Rewards cannot be calculated and distributed within the same function call that deposits tokens (it should also be defined as non-re-entrant). This protects from momentary fluctuations in shares. |
| G13.7 | Governance contracts are protected from flash loan attacks. One possible mitigation technique is to require the process of depositing governance tokens and proposing a change to be executed in different transactions included in different blocks. |
| G13.8 | When using on-chain oracles, contracts are able to pause operations based on the oracles’ result (in case of a compromised oracle). |
| G13.9 | External contracts (even trusted ones) that are allowed to change the attributes of a project contract (e.g. token price) have the following limitations implemented: thresholds for the change (e.g. no more/less than 5%) and a limit of updates (e.g. one update per day). |
| G13.10 | Contract attributes that can be updated by the external contracts (even trusted ones) are monitored (e.g. using events) and an incident response procedure is implemented (e.g. during an ongoing attack). |
| G13.11 | Complex math operations that consist of both multiplication and division operations first perform multiplications and then division. |
| G13.12 | When calculating exchange prices (e.g. ETH to token or vise versa), the numerator and denominator are multiplied by the reserves (see the getInputPrice function in the UniswapExchange contract). |
Order audit from Sayfer
Audit Findings
Missing initializer
| Status | Open |
| Risk | Critical |
| Location | dimo-token-governance/contracts/Polygon/ChildToken/DimoV2.sol |
| Tools | Manual testing |
Description
There is no initializer present in the contract, while the contract is set to be upgradeable.
An initializer is used as a constructor for all subsequent contracts when the contract is upgradeable.
Not having initializers for parent contracts would lead to all inherent contracts to be also uninitialized.
Mitigation
Add an initializer that should look like this, pseudo code, please adjust:

Missing check in _mint()
| Status | Open |
| Risk | High |
| Location | dimo-staking-contract-license-nft-main/contracts/LicenseBase/LicenseBase.sol – function _mint() |
| Tools | Manual testing |
Description
The _mint() function checks that the token doesn’t exist yet but it doesn’t check that the “to” address is not a zero address.

Mitigation
Add:
![]()
Missing Proxy Type
| Status | Open |
| Risk | Medium |
| Location | dimo-token-governance/scripts/deploy.ts – L6 |
| Tools | Manual testing |
Description
The DIMO contract is a UUPS proxy implementation but during deployment, the UUPS type is not mentioned.
![]()
By default, the proxy type is the “transparent” proxy.
Since the contract will be deployed as a transparent proxy, there could be multiple side effects that could lead to a contract that won’t be able to be upgraded or a state that will be lost or corrupt between upgrades.
Mitigation
Update the code to use the “kind” property:
![]()
Gas Optimizations
| Status | Open |
| Risk | Low |
| Location | Multiple places |
| Tools | Manual testing |
Description
- Stake.baseUri (contracts/Stake.sol#20) should be constant
- LicenseBase.name() (contracts/LicenseBase/LicenseBase.sol#39-41) name() should be declared external
- LicenseBase.symbol() (contracts/LicenseBase/LicenseBase.sol#45-47) symbol() should be declared external
- LicenseBase.tokenURI(uint256) (contracts/LicenseBase/LicenseBase.sol#52-71) tokenURI(uint256) should be declared external
- LicenseBase.balanceOf(address) (contracts/LicenseBase/LicenseBase.sol#85-91) balanceOf(address) should be declared external
Mitigation
Review and fix each optimization.




